首页
底盘
燃油底盘
专用车
工程车(出口)
工程车
环卫车
物流车
新闻资讯
公司新闻
行业新闻
服务支持
服务介绍
服务网点
维修保养
产品环保信息公开
维修技术信息公开
其他信息公开
关于我们
企业介绍
加入森源
联系我们
首页
关于我们
企业介绍
联系我们
加入森源
新闻资讯
公司新闻
行业新闻
产品中心
底盘
专用车
服务支持
产品环保信息公开
维修保养
维修技术信息公开
其他信息公开
服务介绍
服务网点
友情链接
森源集团
森源电气
在线留言
全国服务热线
0374-6108187
购车热线
13569906279
SERVICE
服务支持
服务介绍
服务网点
维修保养
产品环保信息公开
维修技术信息公开
其他信息公开
您的位置:
首页
>>
服务支持
>>
其他信息公开
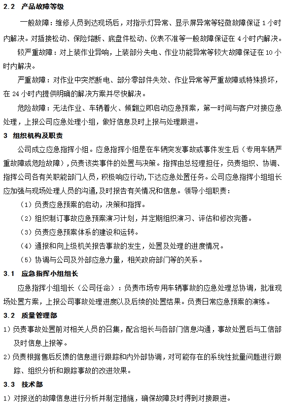
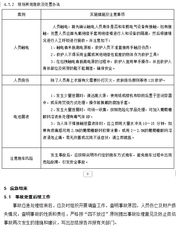
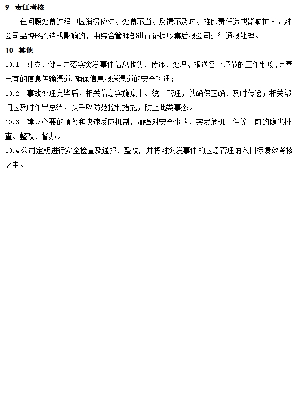
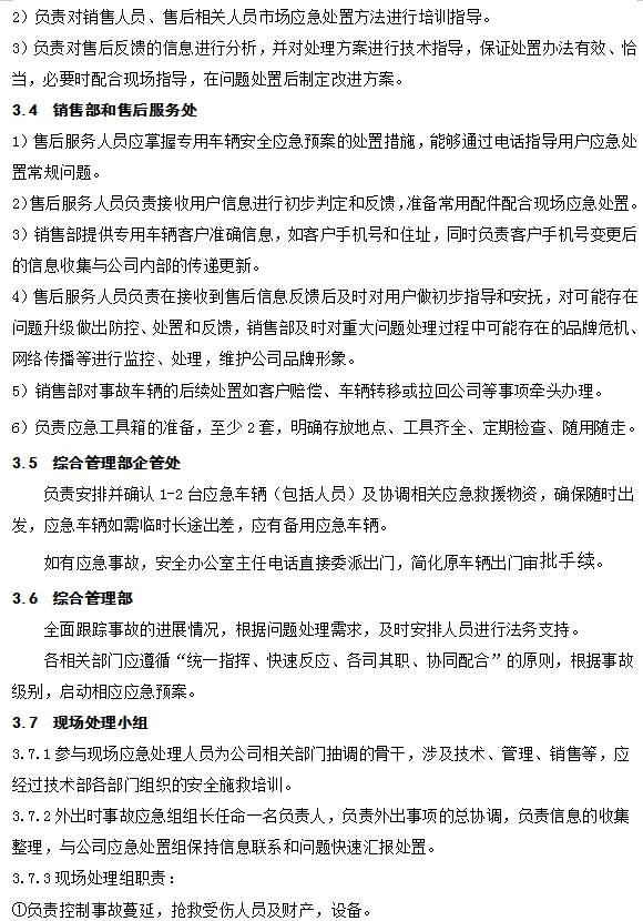
应急措施
发布时间:2021-06-17
浏览:
下一条
发布时间:2021-06-17
森源汽车股份有限公司2024年度清洁生产审核信息公示
相关新闻
全部
森源汽车股份有限公司2024年度清洁生产审核信息公示
2024-03-28
应急措施
2021-06-17